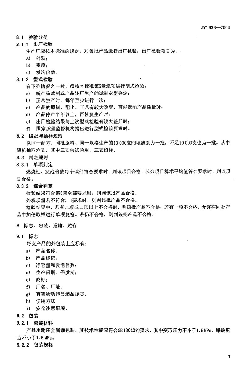
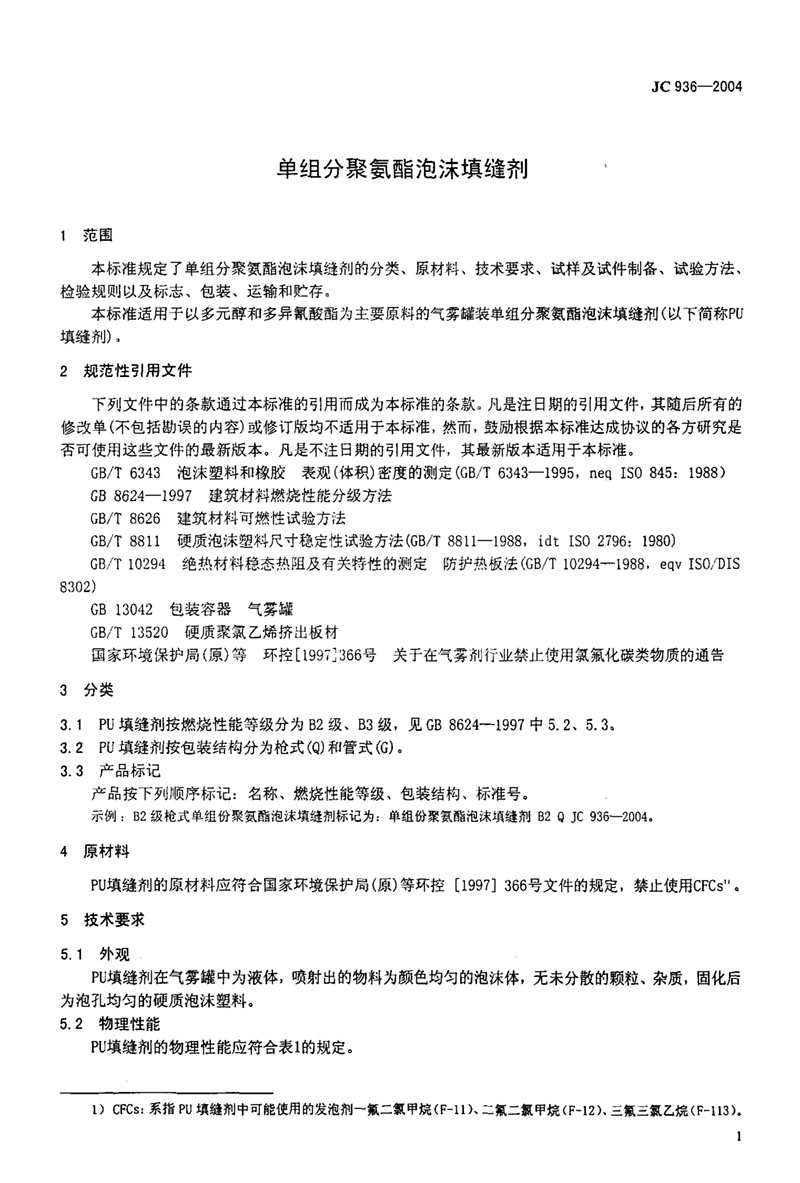
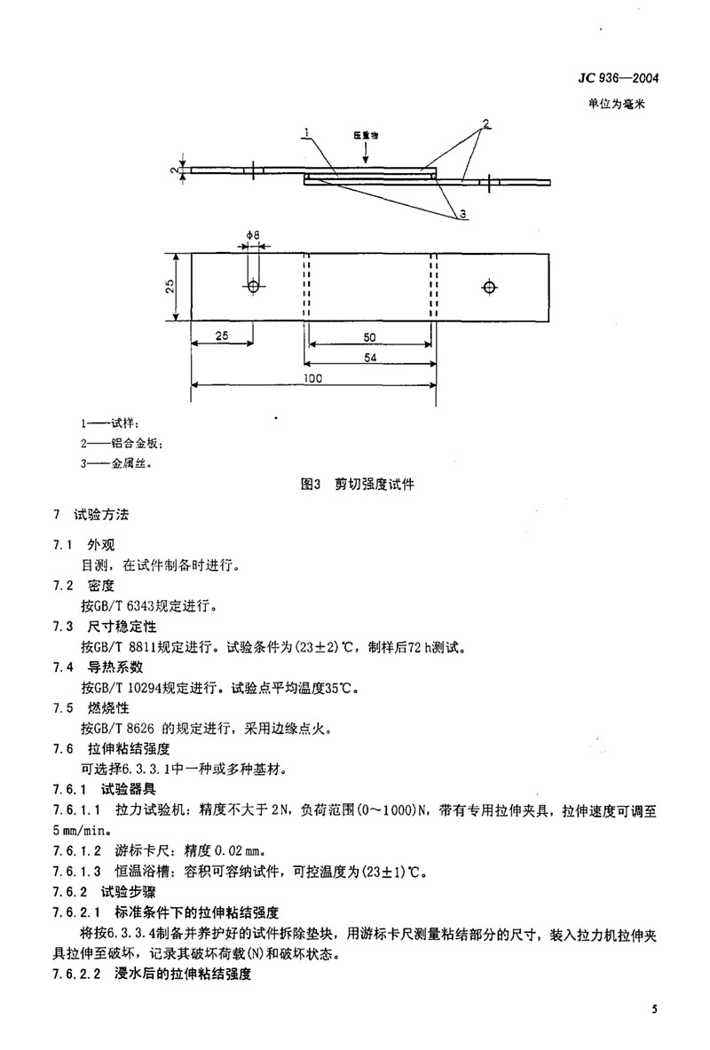
DBU催化剂_环氧促进剂DBU_延迟催化剂DBU_催化剂网 催化剂百科 jc936单组份聚氨酯泡沫填缝剂行业标准

作者: admin

上一篇
下一篇
联系我们

联系我们

181-3619-1160

在线咨询: QQ交谈

邮箱: 34331943@QQ.com

工作时间:周一至周五,9:00-17:30,节假日休息

关注微信
微信扫一扫关注我们

微信扫一扫关注我们

关注微博
返回顶部
首页
找样品
产品
应用
搜索